认证业务电话:19103851645
首页
招聘信息
诚聘多体系审核员、产品认证审核员、双食品认证审核员
关于我们
公司资质
组织架构
企业文化
服务承诺
联系我们
服务项目
质量管理体系认证
环境管理体系
职业健康安全管理体系
服务认证
新闻公告
新闻动态
行业动态
通知公告
认证实施规则
认证规则公开承诺书
管理体系认证
质量管理体系
环境管理体系
职业健康安全管理体系
其他管理体系
服务认证
无形资产和土地服务
建筑工程和建筑物服务
批发业和零售业服务
不动产服务
支持性服务
在收费或合同基础上的生产服务
保养和修理服务
下载中心
认证申请
认证合同
公开文件
公司内部标准公开公告
关于认证规则备案信息的公告
智德认证公开文件
产品介绍
联系我们
新闻公告 > 通知公告
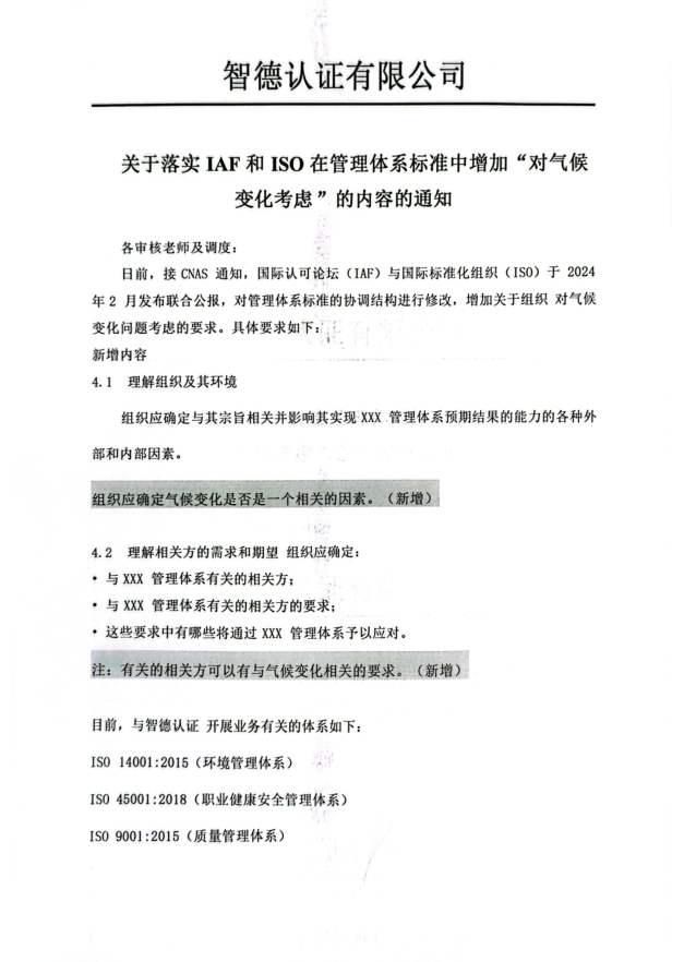
关于转发IAF和IS0在管理体系标准中增加对气候变化考虑的联合公报及相关情况的通知
关于转发IAF和ISO在管理体系标准中增加对气候变化考虑的联合公报及相关情况的通知.pdf
发布日期:2025-05-02